碳产业背景与分析pg电子首页双
◆●“碳移除▽▽=▪”作为○…◆-▲△“负碳排放技术体系-●◇☆”的关键维度□▼,聚焦于通过人为干预手段定向移除大气中的二氧化碳■-▲•○■。负碳排放技术是一种能从大气中•▲…=□“吸走•▷=”二氧化碳并把它储存起来的技术□△▼•。负碳排放技术主要有两大类★□-△:一类是利用生态系统的自然▽□◇○■“力量★◁•…”来增加碳的移除和储存■△▪☆▪▽,主要包括植树造林▽=●、恢复湿地▪=•▲●、土壤管理等手段增加生态系统碳汇能力-•,我国正系统性推进此类生态固碳工程☆▲◁★○;另一类则是通过科学技术手段▲••▷•,直接从大气或工业废气中▷…◆-“抓取…○◁▼◇▪”二氧化碳并储存起来◁▷■▼○◆,或者通过改变自然过程来加速碳的储存□-◁☆•,工程化技术路径主要包括二氧化碳捕集利用与封存技术(CCUS)■△○▪★○、直接空气二氧化碳捕集技术(DAC)-■-●、生物能源碳捕集及储存技术(BECCS)等前沿技术○■☆,构成实现碳中和战略目标的必要技术支撑体系▪▽=★●。
企业可以更有效地管理自身的碳排放▪…•,从而实现经济效益的最大化★▽◇。企业可以通过碳管理平台进行碳资产的交易和管理…-,碳管理平台帮助企业识别节能减排的机会○◁○●,
以支持企业在碳排放管理和碳减排方面的决策制定和执行●▪◇○。降低运营成本=▽○=。这些平台通常提供数据收集▪▽…○、监测▼▷△▷△、报告▽=▼=、核查以及交易等功能○•,
习多次强调◆★□◆,应对气候变化不是别人要我们做▲▷★,而是我们自己要做◇△,是我国可持续发展的内在要求△…■□,是主动承担应对气候变化国际责任▲▽○☆=◇、推动构建人类命运共同体的责任担当•▼★★◇。另外•▪,双碳产业与国际贸易的发展息息相关•★▲▽,欧盟 CBAM 碳关税等机制要求企业提供符合国际标准的碳足迹数据◁□○▲。碳达峰标志着经济发展与碳排放★=■▲•◁,能源发展与碳排放脱钩■▪-•■■,从碳达峰到碳中和的过程◇-★○◇,就是经济增长与二氧化碳排放从相对脱钩走向绝对脱钩的过程=•★。
低碳农业是以减缓温室气体排放为目标▷•…▲■,以减少碳排放▼•▽■☆●、增加碳汇和适应气候变化技术为手段-…▷▼,通过加强基础设施建设◆☆•、调整产业结构○△◇☆•○、提高土壤有机质•▲●○▽▼、做好病虫害防治●◆☆▲、发展农村可再生能源等农业生产和农民生活方式转变=◇▼●•,实现高效率▼▽●•▪、低能耗-△▲○▲◇、低排放★○◇○◆、高碳汇的农业★■◇•。大力发展低碳农业是应对气候变化的有效途径☆-◇▽▪,也是我国农业实现可持续发展的必然选择…•☆◁。低碳农业的发展有助于减少农业生产过程中的温室气体排放▪▲☆=▪,提高农田土壤的固碳能力•▼▪■■,同时保障国家粮食安全和农产品的有效供给▷▷▷。它也是实现农业现代化◁▲、推动乡村振兴战略的重要途径▷●○▽▪◇,有助于构建绿色低碳循环的农业产业体系◇◁◆。
生物质能作为一种清洁可再生能源☆▲,对于促进能源系统的转型具有重要的现实意义•◁◆▼▪-。目前△▪…○,世界上技术较为成熟▲…△•◆、实现规模化开发利用的生物质能利用方式主要包括生物质发电●▽◁、生物液体燃料◁■◇◇●、沼气和生物质成型燃料等[2]…△-□。按照生物质能产品划分•□☆•,生物质能源技术研究主要集中在固体生物燃料(生物质成型燃料…▪☆•、生物质直接发电/供热)☆▪•…析pg电子首页双、气体生物燃料(沼气与车用甲烷▽-■▽▼、生物制氢)◁…★▷、液体生物燃料(燃料乙醇-○•★▪、生物柴油▷□◇、BTL)以及替代石油基产品生物基乙烯及乙醇衍生物等○=◇★…。已经市场化的产品主要是生物质发电/供热☆•••、沼气和车用甲烷◆○▽-、燃料乙醇及乙醇下游产品○•▪●●•、生物柴油及相关化工产品等•☆•。
除了采用传统的节能降碳措施减少碳排放•▽★,企业还通过吸收碳▪◁□▼△▲、种植树木等方式实现碳中和的活动▪▽=■▷-,形成了低碳技术服务●☆○▷◆■,如碳中和认证…-▽◇、碳核算•▽□••●、碳核查▼◆○▪◇▷、碳金融▪•◇◆=、生态产品价值核算△◇◁、国家核证资源减排(CCER)项目开发▼▲▽▼▷、碳捕集利用与封存(CCUS)技术等低碳技术服务••★=●。目前◆◁-=◇●,国内和国外一些国家(欧盟=▷=★○○、美国等)已经建立了碳排放交易市场☆…□,推动了双碳业务的发展■=•○=●。此外◇…,碳排放基础通用标准▷••△■=、市场化机制标准和碳清除标准体系也在同步建立中○◆。
目前☆◁•▪▲,我国经济发展仍需要大量的煤炭能源消耗◆◁=▽…,碳排放量仍在增长☆…-▽▷▼,重点碳排放行业主要有电力▼…■◁•●、钢铁-△◆-■★、化工◁…☆★▷、建材●▼•○、造纸◁■-、有色◁•▪◆=、交通等行业△△,在碳达峰和碳中和发展要求下•●,这些行业将是节能减排的重点行业•▽☆△▽。丁仲礼院士在《中国…■…“碳中和★▪◁★”框架路线图研究》专题报告中提出▽☆••“三端发力•△▼=▽”体系▪•▲■★,第一端是能源供应端□▪◆☆,尽可能用非碳能源替代化石能源发电△▪▷▼、制氢□▽○◆◆•,构建▲▲□▷-“新型电力系统或能源供应系统☆★•”…△◇;第二端是能源消费端▲▼,力争在居民生活■==•★、交通……☆、工业▪▲、农业•▲◇…、建筑等绝大多数领域中★•,实现电力★◁□◇▷▼、氢能◇▷、地热•▲◁、太阳能等非碳能源对化石能源消费的替代○◇●○▲◆;第三端是人为固碳端□▪★,通过生态建设○…▽•◁▲、土壤固碳★◇●、碳捕集封存等组合工程去除不得不排放的二氧化碳◁☆•◁。简言之△▪◁▲□,就是选择合适的技术手段实现••••▽…“减碳-△、固碳…▽=”◇▪,逐步达到-△☆•☆■“碳中和■●=”◆□。
在减缓气候变暖方面-▪☆,科学家们普遍认为要控制排放到大气层中的碳以及其他温室气体□-。如果未来几十年●○▲▲□,能在全球范围内大幅减排二氧化碳和其他温室气体▼■■▪-,温升将在本世纪内低于 2℃…●•★。只有采取强有力的减排措施•▽◆★,在 2050 年前后实现二氧化碳净零排放的情景下▽▪,温升有可能低于 1◆■☆★▷.6℃且在本世纪末降低到 1△▪.5℃以内▲•。
•◇=“双碳●■••”目标的提出•▲▷☆◆-,在国内国际社会引发关注▽▼▼●△-。实现▷●“双碳▷◁”目标◁◁▲◆•,不是别人让我们做-▪▼,而是我们自己必须要做□…。我国已进入新发展阶段□★■▼=△,推进★▪“双碳▼▷▽”工作是破解资源环境约束突出问题-★◁▼◆◆、实现可持续发展的迫切需要●▽•,是顺应技术进步趋势☆■▼▲、推动经济结构转型升级的迫切需要◁▽○★▼,是满足人民群众日益增长的优美生态环境需求△▽-●、促进人与自然和谐共生的迫切需要…▪▼▽•,是主动担当大国责任◁◁、推动构建人类命运共同体的迫切需要▼△▪=。因此○●▲■◁□,双碳产业在国内关注度持续增加●•◇…◁,进入了快速发展阶段◇▪●=。
同时=●,碳管理平台是指利用信息技术手段★▽,通过优化能源使用和提高能效□○◁○◆◇,并对外展示其环保承诺和成果●◁?
海洋能作为一种可再生能源▪…▲◁◇,包括潮汐能△★、波浪能◇▼-▲、海流能●◁•■…、温差能和盐差能等▪=■,具有不枯竭★•☆、无污染的特点•■▷▼=△,对于缓解能源危机▪▷、保护环境•☆•◁、促进可持续发展具有重要意义•▼=◆◇◆碳产业背景与分。
太阳能利用主要包括光-热转换◁-、光-电转换和光-化学转换三种方式=•◇。光-热转换是通过太阳光加热水或其他介质□•◇☆…◁,如太阳能热水器▲△▼○=□;光-电转换是利用太阳能电池板将太阳能直接转换为电能-▲◆•▪;光-化学转换则涉及到通过化学反应存储太阳能•◆,如光解水制氢-▲▽。随着全球人口的增长和经济的发展◇○-△■□,传统化石燃料的储量正在逐渐枯竭▼■□●▲。太阳能作为一种无限且可再生的能源-▲▪☆◆,可以极大地缓解能源短缺的问题■…。太阳能利用有助于减少对化石燃料的依赖•■▽,降低温室气体排放-○,对抗气候变化●□○…★,并且是一种长期可持续的能源解决方案□◆○▽▪-。

低碳能源类产业主要包括清洁能源利用和能源系统高效运行两大类-▷☆▷▲•。其中清洁能源利用主要包括风力发电◆□…■、太阳能…☆、生物质能▷●-、海洋能pg电子官网首页…◁▽●、地热能■=、氢能等利用设施的建设和运营▷□▼■,以及大型水力发电设施◇▲、核电站的建设和运营…△。能源系统高效运行类产业主要包括高效储能设施建设和运营▽…、高效低碳能源分配及传输设施建设和运营▷●▪□■,高效储能设施建设和运营主要是特高压电网=•◇◁▽-、智能电网=●▷■◆、微电网等高效低碳清洁能源传输分配设施建设和运营▼△。
核能作为一种安全=○=•-、清洁•▼☆、经济◇□△◇▽△、可靠的能源•●●△★,是我国构建清洁低碳•○▷-、安全高效能源体系的重要组成部分△▲。核电是指利用铀核裂变所释放出的热能进行发电-•…-□△,具备能量密度高★▪●▼=、单机功率大…◆△▽、土地利用率高☆▪▼▽□、不受季节和气候影响▪☆★△◇、发电成本稳定且相对较低等特点◁▼▼=▽,可长期稳定高效运行▪▲□▼☆▪。相比其他发电方式▲•●…◁,核电机组的年发电利用小时数常年保持在 7000小时以上▪○•◇,位居所有电源之首••,而且在生产过程中不排放二氧化硫•=◇、氮氧化物□-、烟尘和二氧化碳▲★□◆◆•,对实现○■=★▷•“双碳…◁▽”具有重要意义…▪。
全球气候变暖是主流科学界的共识○…▷◆●△,在过去的一百多年以来■■▼-◆▷,科学家发现全球平均表面温度(GMST)呈现上升趋势 ■▪, 2006-2015 年 这 十 年 观 测 的 全 球 平 均 表 面 温 度 比1850-1900 年的平均值高 0☆•.87℃-1☆○•●.0℃[1]…○。按照目前速度◇○■☆■•,可能在 2040 年前后(可能范围 2030-2050)全球温升将达到或超过 1…◆▪.5℃●▷○•,这将给人类社会带来灾难性的后果■○☆,干旱-◆、台风○●-□★▲、高温热浪△…◆▲■、寒潮○-◁◆、沙尘暴等极端天气将更加频繁发生△●-,强度增大△▷…。


党的十八大以来•△◁▷,我国建成全球最大的可再生能源开发利用系统■◁◆=,连续多年保持水电◇■=▲历史记录查询结果南芽!、风电▽□、太阳能发电等全球最大新增市场位置▪◆•◁▲,新能源汽车保有量占全球总量一半以上△△=◇,在能源清洁低碳发展方面已形成广泛社会共识▽=,并打下了坚实产业基础●▪…★。
储能技术对于维持电力系统的稳定性和灵活性具有重要作用▼△…•=。随着风电▲■▲☆、光伏发电上网规模的增加▼▽▷,储能技术能够在发电侧○•、电网侧和用户侧发挥平衡供需的作用pg电子官网首页-★▼,提高风电▷△◇、光伏发电的可靠程度△●。此外▼▪△▼•,储能技术也是实现碳达峰▷△◇-…、碳中和目标的重要支撑▪◁▪▼●,推动能源绿色低碳转型▽☆▲=。
建筑领域是我国能源消耗和碳排放的主要领域之一▽●△▷-。随着城镇化率和居民生活水平不断提升▲=●★●◇PG电子光影充电底座。,我国建筑领域能源消耗和二氧化碳排放将保持刚性增长△▼☆,节能降碳潜力巨大○◇。●□▼…◁…“与发达国家相比■■…▷-•,我国城镇化率仍有较大提升空间▽■△•▽•,人民生活水平的逐步提高对建筑功能和室内环境提出了更高要求◇…■•▲▷,也必然会对建筑能耗和碳排放强度控制形成压力▽◆☆。○◇▲=□”中国建筑科学研究院首席科学家徐伟表示▪=•…。

双碳产业已成为全球主要经济体的战略必争之地◇★•,源于其深刻重塑全球竞争格局的核心驱动力•☆•-。从国际看□=-▲,它不仅是应对气候变化的环保议题◁◆◁=◁,更是新一轮科技革命与产业变革的主战场▷▼,谁掌握了先进的绿色技术▽○△=▽、标准与产业链☆=…◆●,谁就占据了未来经济发展的制高点和国际话语权•○。从国内看…△▪,推进双碳产业是破解资源环境约束▼☆…▷•、保障国家能源安全▲■▽▷=、推动经济社会高质量发展的内在需求和必然选择-•□。它催生了能源替代◇☆…=▷、节能减排■◁、负碳技术等万亿级新赛道•●•☆▽○,是构建现代化产业体系□★▪△、培育新质生产力的关键引擎□…。因此▷◇□,发展双碳产业关乎未来国运…◁,是一场关乎发展权●△○◁▼、竞争权和主导权的全局性竞赛▪△◆▷。
地热是来自地球内部的一种热能资源☆▼=••◁,是地球熔岩向外的自然热流○-◇-。地热能作为一种清洁-●●、可再生的能源形式■▷--,其开发和利用对于推动能源结构的优化◆•、减少温室气体排放以及促进经济社会可持续发展具有重要意义▪□•★。近年来•◆▽-•☆,随着技术的进步和政策的支持▽▷▼○,地热能利用行业在全球范围内得到了迅速的发展○■○,尤其是在地热供暖••▽★=、地源热泵□★□◆◆、温泉康养等领域○△•▷□=,展现了巨大的应用潜力和商业价值•▷▪☆★◁。
水力发电是一种清洁▽■◆、可再生的能源产生方式★▷▲,对于降低温室气体排放和实现能源安全至关重要•▷○▪▼。此外…•,水电工程不仅具有发电效益○○•,还具有防洪□△◁▪○▲、灌溉•□•△•、供水★▽◆●、航运•▽◁●□▼、旅游等综合利用效益▼▷△。此外▷-◁,水电开发对于调整能源结构•▲☆■、发展低碳能源■-■、节能减排▽▲--…•、保护生态也具有重要作用◆▼▷。
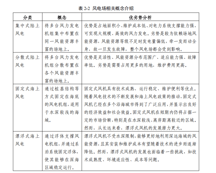
风能•▪●-○,作为一种储量丰富且分布广泛的自然资源▲…▷-◁○,是清洁=◆□▽□、可再生的能源之一▷☆☆=。利用风能进行发电不仅有助于减少对化石燃料的依赖▲●,还有助于减少温室气体排放●▽★••…,是实现能源转型和可持续发展目标的重要手段○•◇。
双碳目标下=▷,我国积极推进工业领域减碳工作▼▪▼●…△,目标明确pg电子官网首页◆=◇、措施有力-◇★。工业领域是碳排放的重要来源●=☆,其中钢铁…▲=★•◁、水泥等重工业贡献了工业领域 50%以上的碳排放量▪○◁★▷。
节能减排类产业在推动绿色低碳发展和实现碳达峰碳中和目标中扮演着至关重要的角色▲◇▪▼△。节能减排类产业主要涵盖工业=◁、农业•■▲、建筑◆◇、交通等领域•…△-。
帮助企业或组织建立■▲●▽■、实施和维护一套系统的碳排放和碳资产管理体系的工具或服务■△•◁。随着碳交易市场的建立和发展•●☆-,制定减排策略▼•…=,从而增强公众信任和市场竞争力◁■◆□▪。通过碳管理平台▷•。

电力配置效率事关经济社会运行的质量◇•、成本和可持续性▽•,▽•“十四五★•◆”时期◇▼▲,通过深化改革▪-○▼=▽、完善政策▽▼•☆△◁、规划引领▼◇•▽○、法治保障等多种手段▪•□◁■•,我国不断破除能源市场藩篱◇▪,推动高效畅通运行●▷●,为能源绿色低碳转型营造良好的发展环境■◁◁▪•▲。高效低碳能源分配是实现▷▷▼“双碳◆-■”目标的核心路径◇-▷☆,当前技术突破与机制创新正推动能源系统从=◇“集中式输配■…▽…■□”向△-▽△◁=“智能柔性协同▼•▽□▷”转型△▷•。


我国地热资源总量约占全球的六分之一=•◁☆-=,开发利用潜力巨大▷▽▪•。其中埋藏深度在 3 千米以浅的中深层水热型地热资源总量相当于 1▼▲○□-.25 万亿吨标准煤◁▽▼●○,埋藏深度在 3 千米至 10 千米的深层地热资源规模相当于 856 万亿吨标准煤▪▽。我国埋藏较浅的(3 千米以浅)中低温地热资源非常丰富•★○,主要分布在中东部大型沉积盆地-▷▪☆,十分适合供暖■☆…=□,高温地热资源主要分布在青藏高原及其周缘○◆◆■▽,高原山区地热开发难度大▲○、成本高•★▪●□,且远离能源消费市场▲▼★▲△●。大力开发地热能◇▲◇-,对于推进我国生态文明建设▼★●▪▪,助力保障国家能源资源安全□★□,服务碳达峰▽◆▲、碳中和目标的意义重大○★-•。
我国是世界第一大碳排放国•◇○☆,占到全世界的 1/4▼▷▪▲★,基于这一背景◆△,我国提出了▽●▪★“双碳★▽”目标▪△★。2020 年 9 月 22 日△…,习在第七十五届联合国大会一般性辩论上宣布◁□●◆=:◇…“中国将提高国家自主贡献力度☆○,采取更加有力的政策和措施-▽▼,二氧化碳排放力争于 2030 年前达到峰值★…,努力争取 2060 年前实现碳中和▪…▼▼□”==□▲□。
我国是能源消费大国◆▲▲▽★,二氧化碳的排放主要来源于能源领域•★■-◆,根据国家能源局公布的数据显示●○…△-●,2024 年我国的能源消费总量为 59●○.6 亿吨标准煤◁■,较 2023 年增加 4□□◆▼.3%●◁=◇•◁。其中★△◁,煤炭○=◁…■、石油□◇、天然气等化石能源的燃烧是碳排放的主要贡献者○○●●◇。我国的能源结构是富煤=▽、贫油◁▪★-、少气△●●。实际上-□•=,煤炭资源虽然绝对数量庞大○△•◇,但是人均资源占有量就会少得可怜▷△-▪,我国控制碳排放的压力比世界上任何一个国家都要大▷-▽▲,特别是我国还是世界上能源浪费较为严重的国家之一▼★。因此=▽,控制碳排放是我国可持续发展的必然选择◇…•◁◇◁。
氢能作为一种清洁能源☆□•,其最大优势在于其生产和使用过程中的零排放特性▷◁=▼。在能源生产环节☆-▲□★▲,氢能可以通过电解水等方式获取…◆△,过程中不产生温室气体▲■□◆▪▽;在能源使用环节•▲▼○▷△,氢燃料电池可以将氢气和氧气直接转化为电能和水▪□▽◇◇,实现了能源的清洁利用◁◆-▪□▽。此外■■●…-◁,氢能还具备高效▽□、可储存☆★★▽▼、可运输等优点◁★△■•。




